国家院校代码:13256
湖北招生代码:C237
招生首页
leyu·乐鱼(中国)体育官方网站
招生政策
招生章程
招生计划
历年招生
专业介绍
新生指南
学校首页
当前位置:
首页
招生快讯
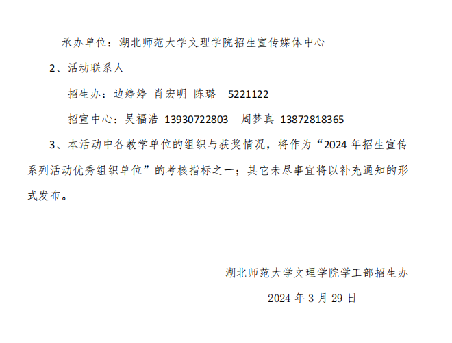
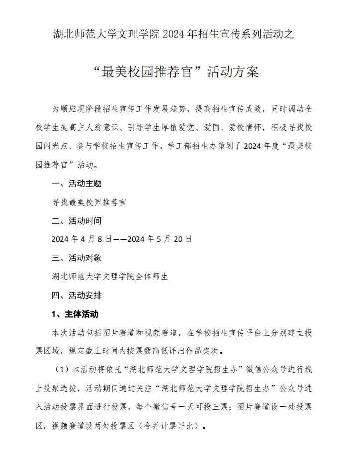
leyu·乐鱼(中国)体育官方网站 2024年招生宣传系列活动之 “最美校园推荐官”活动方案
发布者:文理学院
发布时间:2024-04-03
作者:边婷婷
浏览次数:
1043
2024年招生宣传 最美校园推荐官 活动方案.pdf
[an error occurred while processing this directive]
天行·(中国)手机网页版
|
天行手机版登录入口
|
乐鱼网页版_乐鱼(中国)
|
乐鱼网页版在线登录
|
乐鱼网页版登录入口
|
乐鱼手机网页版登录入口
|
天行平台_天行网页版
|
MK在线平台
|
MK在线网站
|